行业资讯

当前位置:中链企通环保网 > 新闻资讯 > 3月1日起实施!生态环境部印发《关于进一步加强消耗臭氧层物质和氢氟碳化物管理的通知》

3月1日起实施!生态环境部印发《关于进一步加强消耗臭氧层物质和氢氟碳化物管理的通知》

2026-02-26 来源: 第三方 浏览量:336

  近日,生态环境部正式印发《关于进一步加强消耗臭氧层物质和氢氟碳化物管理的通知》,拟进一步加强消耗臭氧层物质和氢氟碳化物(列入《中国受控消耗臭氧层物质清单》的化学品)全链条监管。
 
  原文如下↓
 
  关于进一步加强消耗臭氧层物质和氢氟碳化物管理的通知
 
  各省、自治区、直辖市生态环境厅(局),新疆生产建设兵团生态环境局:
 
  为贯彻落实《消耗臭氧层物质管理条例》,进一步加强消耗臭氧层物质和氢氟碳化物(列入《中国受控消耗臭氧层物质清单》的化学品,以下简称管控物质)全链条监管,现就有关事项通知如下。
 
  一、强化生产配额许可管理
 
  (一)对生产(含生产过程中附带产生,即副产,以下同)受控用途(含豁免受控用途)管控物质的单位、生产原料用途管控物质并对外销售的单位,依法实施生产配额许可管理。
 
  受控用途是指作为制冷剂、发泡剂、灭火剂、溶剂、清洗剂、加工助剂、杀虫剂、气雾剂、膨胀剂等用途。豁免受控用途是指管控物质在完成受控用途淘汰后,在特定领域如实验室分析、检验检疫(甲基溴)、加工助剂(四氯化碳)等用途被允许使用。原料用途是指作为原辅材料并通过化学反应最终转化为其他化学品的用途。
 
  (二)生产单位应于每年10月31日前向生态环境部申请下一年度生产配额。首次申请应提供年度配额申请表、营业执照、环境影响评价批复文件、环保竣工验收报告、管控物质生产经营管理制度文件,以及生产场所、设施、设备、专业技术人员情况说明和生产业绩。非首次申请提供年度配额申请表和发生变更的材料。
 
  (三)需要进行生产配额调整的生产单位,按有关规定提交当年度生产配额调整申请表。调整后配额减少的单位还需提供年度生产情况说明;通过调整首次获得生产配额的单位应当按照首次申请提交申请材料。
 
  新建成管控物质原料用途生产装置且对外销售的生产单位,应于每年10月31日前申请下一年度生产配额,或按有关规定申请当年度生产配额,并按照首次申请提交申请材料。
 
  二、严格销售备案管理
 
  (四)对管控物质(包括含管控物质的组合聚醚、混合制冷剂等)销售单位依法实施备案管理。
 
  销售单位不得向个人销售管控物质及其混合物。生产单位销售自产的管控物质及其混合物,无需进行销售备案。生产单位生产的仅用于企业内下游化工产品专用原料用途的管控物质,不得对外销售。
 
  (五)销售单位应向所在地设区的市级生态环境主管部门申请备案。首次申请备案,应提供备案申请表、营业执照、相关经营情况说明等材料。非首次申请应于每年12月1日至次年1月31日申请备案,并提供备案申请表和发生变更的材料。
 
  销售单位应当向销售对象提供销售的管控物质品种、数量、用途、规格等准确信息,并应在原始资料中进行完整、准确记录。
 
  组合聚醚销售单位应在其产品上标明涉及的管控物质品种、含量、日期,以及上游的生产或销售单位等信息,并保证在产品的整个生命周期内清晰可读。
 
  三、加强使用配额许可或备案管理
 
  (六)对管控物质使用单位依法实施配额许可或备案管理。
 
  (七)对含氢氯氟烃(HCFCs)受控用途年使用量在100吨(含)以上且核定有基线年(2009—2010年)使用记录的单位,四氯化碳(CTC)实验室分析试剂提纯单位和CTC加工助剂使用单位依法实施配额许可管理。
 
  使用配额申请和配额调整申请的时间、材料等,与生产配额许可管理一致。
 
  (八)对以下使用单位依法实施备案管理:
 
  1.管控物质原料用途使用单位;
 
  2.使用管控物质及其混合物的制冷空调设备或制冷空调系统的制造、建设或安装服务单位(实施使用配额许可管理的除外);
 
  3.使用含管控物质的组合聚醚的聚氨酯泡沫(含喷涂施工)企业;
 
  4.使用管控物质的灭火系统产品制造单位;
 
  5.管控物质溶剂(除尘剂)复配单位;
 
  6.管控物质实验室分析试剂(不包括CTC)和电子特气提纯单位;
 
  7.使用甲基溴的进出境动植物检疫除害处理单位;
 
  8.其他不需要实施使用配额许可管理的管控物质受控用途使用单位。
 
  使用单位应向所在地设区的市级生态环境主管部门申请备案。首次申请备案,应提供备案申请表、营业执照、相关经营情况说明、相关设施设备说明等材料。使用甲基溴的进出境动植物检疫除害处理单位还需提供《进出境动植物检疫除害处理单位核准证书》。非首次申请应于每年12月1日至次年1月31日申请备案,并提供备案申请表和发生变更的材料。
 
  使用含管控物质及其混合物的复配后溶剂(除尘剂)、已提纯实验室分析试剂和电子特气的单位,无需备案。
 
  (九)使用管控物质及其混合物从事泡沫喷涂施工,或制冷空调设备、制冷空调系统的建设或安装服务的单位,应当向用户提供使用的管控物质及其混合物品种、用量、上游生产或销售单位等信息,并应在原始资料中进行完整、准确记录。
 
  四、完善维修、报废处理、回收、再生利用、销毁备案管理
 
  (十)对从事含管控物质的制冷空调设备、制冷空调系统或者灭火系统等维修、报废处理,以及从事管控物质回收、再生利用、销毁等经营活动的单位依法实施备案管理。
 
  (十一)维修、报废处理单位应向所在地设区的市级生态环境主管部门申请备案,回收、再生利用、销毁单位应向所在地省(自治区、直辖市)生态环境主管部门申请备案,并提供备案申请表、营业执照、相关经营情况说明、相关设施设备说明等材料。
 
  维修、报废处理、回收、再生利用、销毁单位的名称、注册地址、经营场所、法定代表人等信息发生变化的,应及时变更相关信息。不再从事相关经营活动的,应及时注销。
 
  五、规范副产管控物质管理
 
  (十二)副产CTC的甲烷氯化物生产单位和CTC原料用途年使用量(指装置设计使用量)超过1500吨的单位,应当安装自动监测设备,与生态环境主管部门联网,并保证监测设备正常运行,确保监测数据的真实性和准确性。
 
  (十三)副产三氟甲烷(HFC-23)的单位除将HFC-23作为原料用途和受控用途使用外,需采用规定的销毁技术销毁处置,不得直接排放。应按照《一氯二氟甲烷生产设施副产三氟甲烷排放核算方法与报告技术规范》要求,制定HFC-23监测计划,建立质量管理制度,进行规范化监测和计量,定期报送相关数据。同时,应全面排查HFC-23副产设施动静密封点,开展泄漏检测与修复(LDAR),针对压缩机、取样口、灌装口等HFC-23泄漏风险较高的点位应采取必要措施减少HFC-23无组织排放。
 
  六、建立健全资料保存和数据报送制度
 
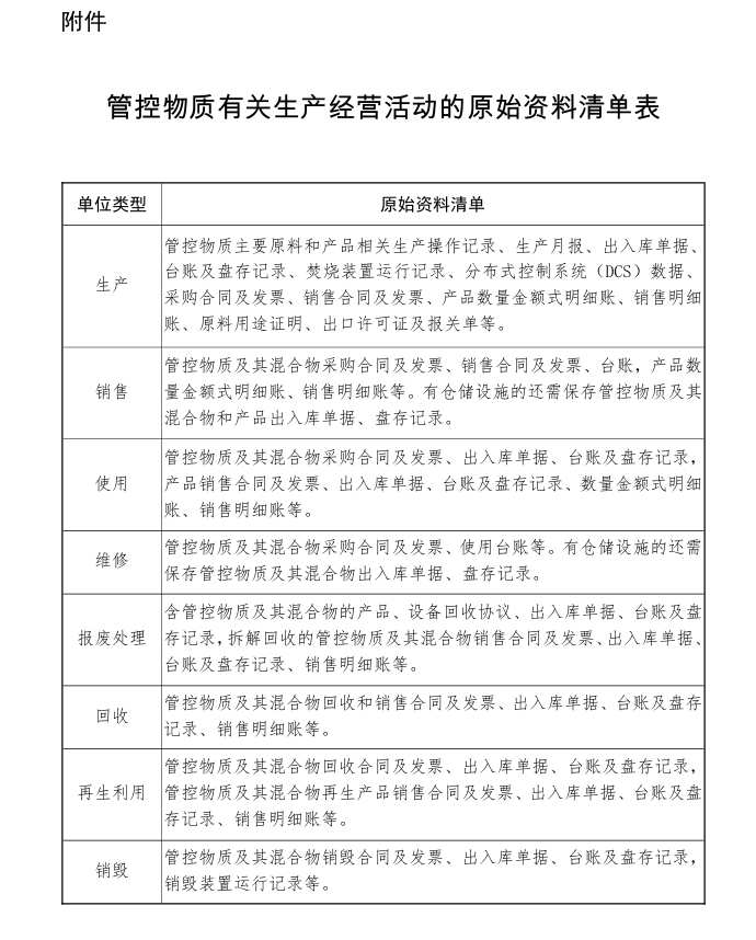
  (十四)生产、销售、使用、维修、报废处理、回收、再生利用、销毁单位,应加强管控物质管理,建立健全生产经营管理制度,在“消耗臭氧层物质信息管理系统”申请配额或备案并查询相关信息,完整保存有关生产经营活动的原始资料(清单见附件)至少3年。
 
  (十五)生产、销售、使用单位应在每季度结束后15个工作日内,维修、报废处理、回收、再生利用、销毁单位应在每年度结束后30个工作日内,在“消耗臭氧层物质信息管理系统”按要求报送管控物质数据。
 
  七、严格监督执法
 
  (十六)各级生态环境主管部门应强化与发展改革、工业和信息化、应急管理和市场监管等主管部门的信息沟通,聚焦氟化工、销售、制冷空调和泡沫等重点领域,加强园区和行业企业摸排,对管控物质生产、销售、使用等活动强化日常监管。充分运用自动监测、多部门信息筛查、大数据分析、现场核查等手段,增强问题线索发现和识别能力,提高监督执法的精准性、有效性。
 
  (十七)各级生态环境主管部门应严格管控物质监督检查,依法依规重点查处:
 
  1.无生产配额许可证或超出生产配额许可证规定生产或销售管控物质的行为;
 
  2.向不符合规定的单位销售或者购买管控物质的行为;
 
  3.将已淘汰的管控物质用于受控用途,无使用配额许可证或超出使用配额许可证规定使用管控物质的行为;
 
  4.应备案而未备案、未完整保存有关生产经营活动的原始资料、未按时报送数据或谎报、瞒报有关经营活动的数据资料的行为;
 
  5.未安装自动监测设备并与生态环境主管部门的监控设备联网,或者未保证监测设备正常运行导致监测数据不真实、不准确的行为等。
 
  发现违法行为涉嫌犯罪的,应当及时将案件移送司法机关,对重大疑难复杂案件,应就案件定性、追诉标准、证据固定等问题与公安机关、人民检察院开展会商,积极推动案件办理。
 
  八、加强组织实施
 
  (十八)各级生态环境主管部门要高度重视管控物质管理,认真谋划部署,完善工作机制,健全管理制度,提高监测能力,加强监督,推动绿色替代,强化宣传培训,切实加强全链条监管。
 
  (十九)省级生态环境主管部门要统筹推动本行政区域管控物质削减、淘汰和替代工作,完善政策措施和监管机制。对管控物质回收、再生利用、销毁单位实施备案管理,组织开展数据统计和报送。加强管控物质监管能力和大气在线监测、园区监测、检测实验室建设,提高预警和溯源水平。积极引导和鼓励研发、应用管控物质的替代品与替代技术,推动制冷空调、泡沫行业绿色低碳转型。加强管控物质相关政策法规宣贯,确保各项要求落到实处。
 
  市级生态环境主管部门要贯彻落实好相关政策法规要求,严格管控物质生产和使用建设项目审批,对管控物质销售、使用、维修、报废处理单位实施备案管理,组织开展数据统计和报送。加强便携式管控物质检测设备配备和检测实验室建设,提高执法效能。依法依规对管控物质生产、销售、使用等活动加强监督,对发现的违法行为和处理情况及时上报。加大宣传力度,增强群众辨识能力和举报意识,营造良好氛围。
 
  (二十)本通知自2026年3月1日起实施。《关于加强含氢氯氟烃生产、销售和使用管理的通知》(环函〔2013〕179号)、《关于实施四氯化碳生产配额许可证、使用配额许可证及销售登记管理的通知》(环函〔2005〕289号)同时废止。
 
  附件:管控物质有关生产经营活动的原始资料清单表
 
  生态环境部
 
  2026年2月9日

更多精彩内容请扫描下方二维码
关注我们 微信公众号 在手机端查看

版权与免责声明:

凡注明稿件来源的内容均为转载稿或由企业用户注册发布,本网转载出于传递更多信息的目的;如转载稿涉及版权问题,请作者联系我们,同时对于用户评论等信息,本网并不意味着赞同其观点或证实其内容的真实性;


本文地址:neibu.hbchanyelian.com/News-56253.html

转载本站原创文章请注明来源:中链企通环保网